KQVPD系列真空油净化机简介
该设备设计用于去除水、气体和颗粒 污染物从而净化处理润滑油或液压油。通过减少空气 混入降低油液氧化,保持润滑性来提高系统的可靠性, 延长系统部件和油液的使用寿命。通过减少酸的形成, 还能控制系统的腐蚀。
KQVPD系列真空油净化机采用移动式或固定式安装方式, 装置可自动运行。
KQVPD系列油液净化机可100%去除油液中的游离水和95%的溶解水, 同时还可去除100%的游离气体和 90% 的溶解气体。在油液回到系统油箱之前通过一只精度为3 微米的高效过滤器过滤去除颗粒污染物。
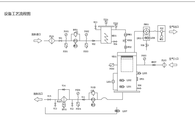
流程示意图

选型参数
KQVPD170系列真空油液净化机主要技术参数 | |||
01 | 公称流量: L/Min | 14 | 最高粘度(cSt):<260 |
02 | 介质:液压油、润滑油、汽轮机油等 | 15 | 滤芯型号: HV3814-F |
03 | 过滤精度: ≤5μm | 16 | 空气过滤器:CAPP022G05S69A0.22um |
04 | 进口压力:- 0.4 ~ 4.0 | 17 | 吸程:≥ 20m |
05 | 出口最高压力:4barg | 18 | 扬程:≥ 25m |
06 | 工作油温:10-70℃ | 19 | 连续工作时间:≥168h |
07 | 电压:380V/50Hz三相四线(可选电源) | 20 | 平均无故障工作时间:≥20000h |
08 | 总功率:42KW | 21 | 油泵电机功率:1.5KW |
09 | 工作噪音: ≤75dB(A) | 22 | 设备安装方式:移动式 |
10 | 进口连接:M64×2 | 23 | 操作方式:一键启动 |
11 | 出口连接:M64×2 | 24 | 设备材质:Q235钢材 |
12 | 工作真空度:0.6~0.9 barg | 25 | 设备整机重量:1500kg |
13 | 密封材料:丁腈橡胶 | 26 | 外形尺寸:2050*1250*2215mm |
技术质量:保证整机使用寿命20年,连续工作时间200小时,主要易损件使用寿命大于20000运行小时。重量和尺寸请以实物为准。 | |||
多种设备外形供客户选择











